▷硬菜帮:开餐饮店,顾客为啥进你店消费不去别家?(成交密码无保留公开...这只是上篇...)
做餐饮生意嘛,让顾客进店消费是要紧的事,不然一切都是白搭。
那么,为什么有些店顾客进店多,有些店顾客进店少?
涉及的因素非常多,甚至一个细节处就能影响全盘。
比如,店内灯光明暗程度,就很大程度影响进店人数,尤其是在三四线城市,你说你的店从外面看起来灯光昏暗、无精打采,造成给顾客卫生不干净的印象,看起来像是要倒闭的样子,顾客还会踊跃入店么?
所以,今天就来聊聊,顾客凭啥进你店消费不去别家?
分成两篇来讲。
上篇讲的是,如果你感觉近顾客进店人数有下降趋势,建议对门店进行自检改进,以便短期内提高进店率。
下篇讲的是,如果门店自检改进完毕,但进店率还是不理想,那建议从根源处进行自检改进,以便长期性提高进店率。
ok,上篇先开讲:
如果你感觉近顾客进店人数有下降趋势,建议对门店进行自检改进,以便短期内提高进店率。
顾客之所以不敢贸然入店消费 ,无外乎这些原因:
1、看起来很贵的样子,进去会不会被宰?2、看起来没人冷冷清清,应该不好吃吧?3、看起来灯光昏昏沉沉,是不是要倒闭?4、 看起来没有吸引力,不知道是卖什么?5、看起来迎宾无精打采,生意还要做么?6、看起来没有优惠活动,隔壁都在打折?7、看起来门口大门紧闭,不想做生意吧?8、看起来门头破破烂烂,卫生该很差吧?9、 看起来店名傻里傻气,进去就成凯子?10、 网上评价不好吃,还是不要冒险吧?
顾客从看到你门店到进店消费,大概会经历这五个步骤:
A:Attention(引起注意)
I:Interest (引起兴趣)
M:Memory(留下记忆)
S:Search(信息搜索)
A:Action(购买行动)
想要快速理解的话,你可以代入自己的角色来思考,想象这样一个场景:
某天到了饭点时间,你看见不远见有一个招牌很醒目(引起注意),走进一看,橱窗里的产品展示看起来好好吃的样子,好多人在围观(引起兴趣),旁边的海报上写着:本店只选用放养1年以上XX地区老母鸡(留下记忆),然后你掏出查看了一下评价,看起来不错的样子(信息搜索),刚好今天有特价活动,门口的小妹妹也很时机地出现给你介绍本店的特色(购买行动),后你放心地踏进门店消费。
相对应的就是:
A:引起注意——招牌表达系统I:引起兴趣——橱窗展示系统/热销见证系统M:留下记忆——品牌背书系统S:信息搜索——口碑评价系统A:购买行动——动销活动系统/人员截流系统
用图片展示,大致就是这样的一张图:

当然,不是说每个系统都必须面面俱到,有时一招也能吃遍天下鲜(比如单靠低价动销活动来吸引入店的),但是作为思考的起点,你必须要有这样的全局思维。
所以,想要让顾客走过路过就进店消费, 从这5个维度,7大系统来分解顾客接触的信息点是非常有必要的。
也就是说,如果你感觉近顾客进店人数有下降趋势,你要从这5个维度,7大系统来自检改进:
一、我的招牌表达系统清晰么?顾客看得懂店名,知道本店招牌特色么?
二、我的橱窗展示系统发挥它的展示功能了么?顾客走过路过会被产品吸引么?
三、我是否有设计热销见证系统,以此来打消顾客的疑虑?
四、我是否有品牌背书系统,以此来打消顾客的疑虑?
五、我是否有口碑评价系统,以此来打消顾客的疑虑?
六、我是否有动销活动系统,以此临门一脚让顾客下定决心进店消费?
七、我是否有迎宾人员在门口以顾客喜欢的方式来做推荐引导消费?毕竟,业绩是一桌一桌抓起的嘛。
那么,接下来的操作就清晰明了:
一、我的招牌表达系统清晰么?顾客看得懂店名?知道本店招牌特色么?
按照这个门头理论来自检就ok啦,不复杂,也不神秘,就一门头的事,一个好的门头设计应该要让顾客:
1、看得见
为什么麦当劳要做那么多发光招牌就是要让你100米以内就看得到啊为什么在外立面上放了那么多标志就是要让你100米以内就看得到啊而且也是品牌重复记忆的一个伎俩为什么半夜不关灯让招牌一直亮着就是要让你100米以内就看得到啊而且这点电费就当广告费完全值得

2、看得懂
所谓的看得懂,你得让别人清楚知道你叫什么名字?(品牌名)你是买什么的?(品类)产品或服务有什么特别之处?(slogan)

3、看得顺
所谓的看得顺,你的招牌整体形象要符合消费者的固有认知。比如达美乐的门头,在人的认知里看起来就像一家药店。

4、看得起
所谓看得起,你要让顾客打消疑虑对你品牌产生信任感,才愿意进店消费起码得有个品牌承诺,品牌背书吧

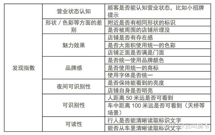
道理是很明白了,那么怎么改?参考以下这张「简易门头诊断表」自行诊断打分就大概自己门头存在哪些问题了?知道问题了,答案不就自明了么?



⊙ 所谓「发现指数」——
是指店铺被发现的指数,既能否轻易地被发现?
⊙ 所谓「魅力指数」——
是指店铺门头本色的魅力指数,即logo,vi设计得好不好看?
⊙ 所谓「诱导指数」——
是指店铺门头诱导顾客进店的指数,即能否顺利吸引顾客进店消费?
二、我的橱窗展示系统发挥它的展示功能了么?顾客走过路过会被产品吸引么?
人有视觉、听觉、嗅觉、触觉、味觉,你触动顾客的感官越多,越能激起他们的进店欲望,所以你的产品展示要看起来好好闻、好好吃、好好看,马上要来一发入魂不然就受不了(视频展示也是同样道理,尽情展示食物的魅力就好,别瞎比比在吹什么自己没人看的企业文化),深谙此道的是那些采用明档的大排档、烤鸭店、烧腊店、汤包店。



所以,怎么改?
没条件做橱窗展示的,争取条件做橱窗展示,有条件做橱窗展示的,争取从五感的角度来升级你的展示,让顾客看见了就迈不动腿,目的也就达到了。
三、我是否有设计热销见证系统,以此来打消顾客的疑虑?
顾客都不想个吃螃蟹,顾客都喜欢盲从,所以但凡能证明你销量好的东西都可以拿出来宣传。
比如你是卖小笼包的,就把蒸笼累成一堆放在显眼地方如果你是卖三文鱼的,就用这种销量辅助道具显摆显摆

当然,还可以把本店热销产品做一个排行榜,显得销量好,又解决了顾客困难选择症的问题

所以,怎么改?
但凡能证明你销量好、口碑好的东西都可以拿出来宣传,然后形成轮回播放,比如顾客平常排长队的场景都拍下来,店门面轮回播放不香么?
四、我是否有口碑评价系统,以此来打消顾客的疑虑?
顾客都不想个吃螃蟹,顾客都喜欢盲从,所以但凡能证明你口碑好的东西都可以拿出来宣传。
所以,除了大众点评网鼓励好评,可以在门店显眼处准备一面留言墙,让顾客主动给你留言好评见证(图片略哈)
又或者可以精选大众点评网以及公众号的留言,制作成展示海报,放在显眼地方,岂不是有趣又很有说服力。

所以,怎么改?
有好评口碑的就大胆拿出来展示,暂时没好评的就有意收集,然后主动放大展示。
五、我是否有品牌背书系统,以此来打消顾客的疑虑?
品牌背书一来是解决转化问题,二来还解决客单价问题,所以为着让顾客麻溜地进店,为着你家的青椒小炒肉比别人贵两块钱,你必须要用上品牌背书。
这边给出常见的20种背书方法:
1、背书
显得自己是老字号,但凡能冠上XX的可以拿来说事,实在拿不出手的,也可以学小米自定义XX,比如年轻人的款啦,年轻人的款空调啦、年轻人的款扫地机啦,年轻人的款行李箱,年轻人的款无人机...
对此,你想到了什么?
"年轻人的家拉面店"?!哈哈哈哈

2、历史背书
有年代感的本土品类都可以打出这样的招牌,显得是经典系列,比如这张图说的:厦门百年经典小吃、厦门十大必吃小吃,其实人家说的是该品类的历史,跟你店家没啥关系,但是猛一看,显得你家是老字号一样

3、媒体背书
西少爷肉夹馍多少是靠那篇《我为什么放弃百万年薪做肉夹馍》媒体报道火了,所以标准就是用百度搜索,能找到你品牌的媒体报道,媒体报道多,说明可信,然后把这些媒体、权威机构放出来,就像这张图说的:《舌尖》力推闽南美味

4、古代名人背书
反正古代名人又不会起来起诉你,比如这张图说的:民族英雄郑成功首创美食

(这家店简直是插边球高手啊

)
5、老板背书
既宣传了品牌,又宣传了老板个人,岂不是一箭双雕,回头拿融资好办事。

6、大厨背书
搜索外婆家uncle吴,基本是他亲自掌勺或当服务员的照片

无它,显得是美食大厨,,老板是厨师出身,菜品应该不会差,如果你不是厨师出生,也可以包装自家的厨师,比如宴遇吴嵘跟马爹利的合作就很棒

7、评测背书
邀请大v评测,有两种好处:
a、如果达人在自媒体晒图是给你引流
b、如果达人不在自媒体晒图也能借他的评论来证明自己不错,所以你可以多勾搭一些大v,求评测
8、数据背书
消费者都是从众的,所以你得用数据来打消他们的疑虑,什么绕地圈多少圈,虽然土气,但是很有用啊,就像很久以前也是这个套路的变种:

9、达人背书
某卸妆品,诉求是模特专用,既然这个卸妆品是模特专用,普通消费者用当然也是凑凑有余,所以你也可以说自己为食客私人定制过,来凸显自己好吃。
甚至普通食客也可以拿来说事,比如伏牛堂,号称:专注回头客的常德牛肉米粉,显得自己回头客多,生意好

10、买家秀背书
为什么胡桃里的招牌菜果木烤鸡其实味道很一般,多半是买家秀带动起来的,因为虽然不好吃,起码养眼啊

所以服务员多半会提醒你拍照了没有,拍完照再把鸟笼拿开,所以你得有有颜值的招牌菜,有拍照的餐厅场景让买家秀,甚至主动引导买家秀,比如举办买家秀晒图比赛,点赞前几名,送买家秀大礼包,目的是累积素材,方便日后的买家秀背书
11、功能背书因为有了减肥需求,所以火了轻食沙拉品类;因为大众对地沟油的排斥,所以火了那些号称:油只用一次的火锅,如果你的食材来源天然健康零添加,当然可以主打健康功能来背书,比如:


如果你的食材天生有美颜滋补认知,可以宣传美颜滋补功能,就像那些声称女人的美容院,男人的加油站的菜品就有:胡麻猪肚鸡、羊腰子、生蚝
12、时间背书
有时间沉淀的,当然可以做成你的品牌历程地图,来证明自己是老字号

没有时间沉淀,可以做成你的品牌规划地图,证明有野心,短时间内不会跑路,起码顾客办充值卡的时候底气足一点

、集团背书
如果你有财大气粗的母公司来撑腰,当然可以拿来背书。虽然东方既白挂了,但号称肯德基兄弟品牌的攀亲思路是对的,只是2种品类天生相克,没加分还有减分的后遗症,比如外婆家,就滋润了旗下很多新生品牌。
14、供应链背书
如果你是采用业内有名的供应商产品,当然可以拿来背书,比如:采用金龙鱼的非转基因大豆

采用农夫山泉矿泉水的坛宗剁椒鱼头

、形象款背书
出你的天价限量版菜品当形象款,除了吸引眼球还能带动其他产品热销,比如:天价汉堡、天价米粉、天价包子…你也可以出你的天价品类产品



16、品牌合作背书
如果你是小品牌,那就得抱大腿蹭势能,寻找一起合作,哪怕是在万象城、万达一样的商场投放一点这样的广告,就可以对外宣称跟他们是合作伙伴 (图片没找到,就是那种倒桩柱广告,自己脑补哈)
17、赛事背书
多混点赛事,然后给点小钱,就能搬回来一大堆奖项,其实成本不过,你要是狠下心来,给自己搬几个奖,消费者也是看不出来的
、品牌名联想背书
a、西少爷因为内部矛盾,所以有了新西少
b、茅台酒厂因为连续三年没使用赖茅商标,商标被撤销,于是各种赖茅酒如雨后春笋出现:

c、黄鹤楼因为商标没办法注册,于是各种招牌的黄鹤楼 如雨后春笋出现

所以你可以蹭起品牌名,不过不要明眼人一看就知道的山寨货
19、品牌理念背书
黄太吉开始声称要做版的麦当劳,让中餐走向世界,虽然现在只走到了起点,但是套路是ok的,你也可以发文来洗脑你的品牌理念,证明自己是有使命有情怀的大品牌
20、吉祥物背书
看到了小丑叔叔就想到了麦当劳,看到了山姆大叔招牌微笑就想到了kfc,但凡吉祥物好玩有趣,品牌不会差到哪里去,所以要推你的品牌吉祥物
六、我是否有动销活动系统,以此临门一脚让顾客下定决心进店消费?
动销活动,也就是大部分人理解的促销,好吧,既然你们把动销当成是促销,就从促销的角度来讲如何做促销。
促销是必须有的,比如华莱士就把低价促销玩出了花

当然,这种低价促销没啥技术含量,非理性的低价到头来亏的还是自己,所以:
1、上策—能说免费,就别促销
比如,买服务,产品免费:什么充话费送、充话费送网,都是很高明的免费……
比如,买星巴克咖啡,你刚要掏钱,服务员就说办卡充值咖啡免费喝……
2、中策——能卖低价,别做促销
所谓低价,玩的是信息不对称的低价,而非真的要降价——
比如:某店特惠龙虾20元一斤... 吸引了很多很的客户过来,但神奇的是,20元的龙虾,反而无人问津,来买龙虾的都是买正常价位50元的龙虾,甚至100元一斤的龙虾,都卖出去了几斤...
20元一斤,这是吸引客户用的,把客户都吸引到你这里,但是客户看到还有50元一斤的,还有100元一斤的,他们就会觉得20元一斤的,不是好龙虾,另外,买了20元一斤的龙虾,怕别人说他没钱,他会没面子,但是100元的龙虾(对比冲动),他又觉得花冤枉钱,所以,就买50元一斤的中间价位咯...
3、 下策——促销
如果你不得已要促销,促销无非组合赠、减、折三种策略,其中的精髓是,一次让顾客占2件以上便宜…也就是用上2种以上的促销策略。
说完了促销玩法,更的动销玩法,直接参考我们每周的饭点营销日历就可以了。
七、我是否有迎宾人员在门口以顾客喜欢的方式来做推荐引导消费?毕竟,业绩是一桌一桌抓起的嘛。
把人员截流从战术上升到战略高度的是天福茗茶,无论你什么时候从他们的门店经过,都有热情的导购人员给你倒茶喝,关键的是,他们的做法你多半不会反感,心情好的时候,还可以进去泡泡茶,哪怕你不买,他们态度也不错。

另外,麦当劳叔叔在终端截流小孩方面,也是功不可没。

所以,怎么进行人员截流?一要有合适的人员,二要有合适的话术。
合适的人员指的是,性格开朗,问答反应快、对产品熟悉的人员,你让一个内向的人在门口尴尬吆喝,动作别提有多别扭(抖音上有很多趣味撩人进店消费的视频,大家自行去找哈)
合适的话术,在于击中顾客的需求,所以可以是口播促销内容,可以是介绍特色菜,具体的就不展开了,这方面,你家店长知道的比我多。
- 上一页:北方有什么经典好吃的点心?
- 下一页:如何对加盟店进行管理